Accountability At REL
Taking responsibility of our actions and decisions
Aligned with our commitment to strong governance and accountability, REL ensures that product quality and safety remain central to every decision we make. Over the years, we have strengthened our manufacturing expertise in textiles, refining each process to meet the detailed customisation needs of every client we serve.
“Excellence in Every Thread – Product Quality and Safety”
Built on the highest standards of quality and safety, our products are crafted from responsibly sourced materials within a transparent supply chain and socially responsible manufacturing environments.
-
Oeko-tex standard 100
REL is certified free of harmful substances, ensuring products that are safe, trustworthy, and suitable for all users.
-
Oeko-tex Made in green
REL is certified for responsible production and safety testing, supporting improved working conditions and contributing to a cleaner, healthier planet.
Upholding regulations, ensuring trust
At REL, Regulatory Compliance serves as the foundation of our operational principles. We remain committed to complying with all relevant laws, guidelines, and industry benchmarks, with complete transparency and accountability. Our specialised compliance team proactively tracks and implements changing regulations across all our operating regions. From plant setup to manufacturing and distribution, REL meets every requirement, including Gujarat Pollution Control Board (GPCB) mandates at the Ogan Plant.
By upholding strong compliance practices, we mitigate risks, enhance stakeholder trust, and protect the well-being of our customers, employees, and communities.
Resposibility at REL
At REL, we remain committed to upholding the highest ethical standards across every part of our business. Responsibility remains central to our culture, guiding our decisions and ensuring our operations consistently reflect integrity, fairness, and accountable practices.
Health
We prioritise the health of our workforce, maintaining a safe and healthy work environment across all operational facilities to ensure team well-being and consistent performance.
Safety and Well-Being
We uphold strict safety protocols and foster a supportive culture where every employee’s well-being is protected, valued, and actively promoted at every stage of work.
Labour Management and Human Rights
At REL, we ensure responsible labour management and uphold human rights through ethical practices, fair systems, transparent communication, and a workplace built on respect, fairness, and dignity for all.
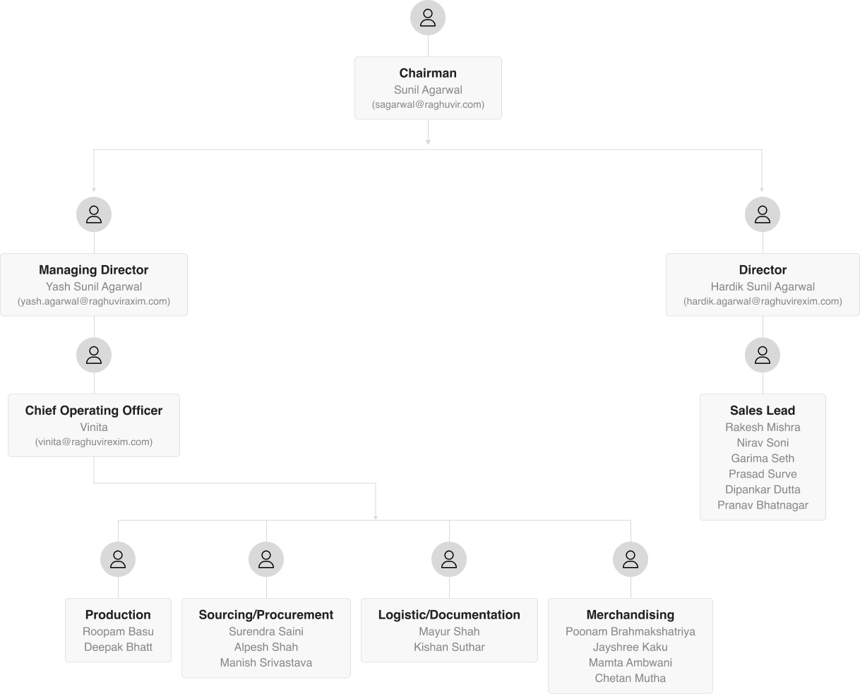
Governance structure
Led by Chairman Mr. Sunil Agrawal's guidance, our governance team comprises seasoned professionals from diverse backgrounds, upholding the principles of transparency, harmony, and integrity to ensure that business decisions align with our core values and sustainability goals.
Let’s Work together Get in touch Career




